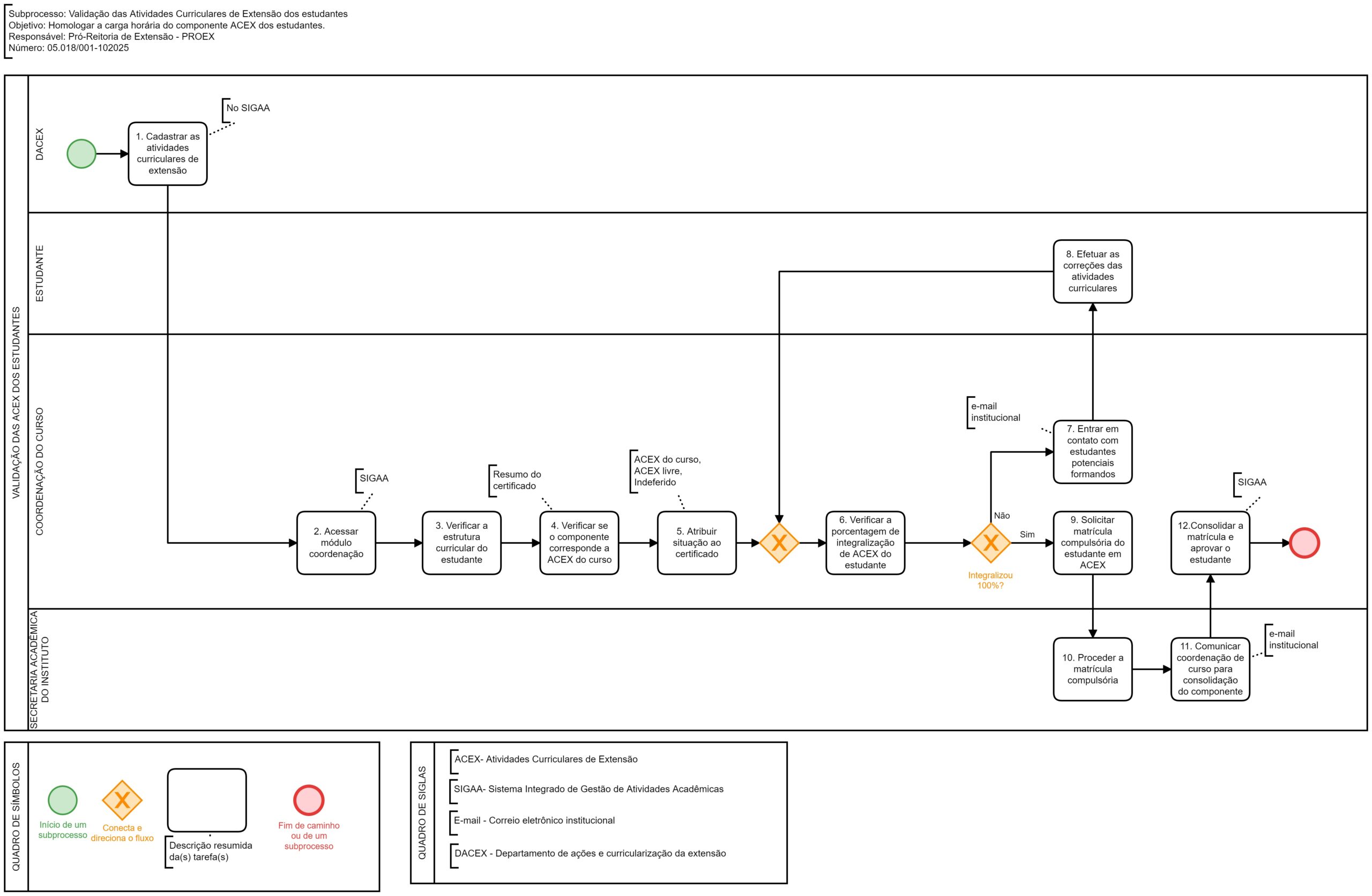
Objetivo: Homologar a carga horária do componente ACEX dos estudantes.
05.018/001-102025 – Validação das Atividades Curriculares de Extensão dos estudantes
Unidades envolvidas
Informações complementares
| Campo | Descrição |
|---|---|
| Nº do Subprocesso | 05.018/001-102025 |
| Macrounidade | PROEX - |
| Gestor do Subprocesso | Pró-reitor(a) da Pró-reitoria de Extensão |
| Mapa elaborado por | Elaine Della Giustina Soares e Rosilene Alves da Silva Vitorini |
| Data cadastro | 03 de outubro de 2025, 14:56 |
| Última atualização | 03 de outubro de 2025, 14:59 |
| Processo Relacionado |