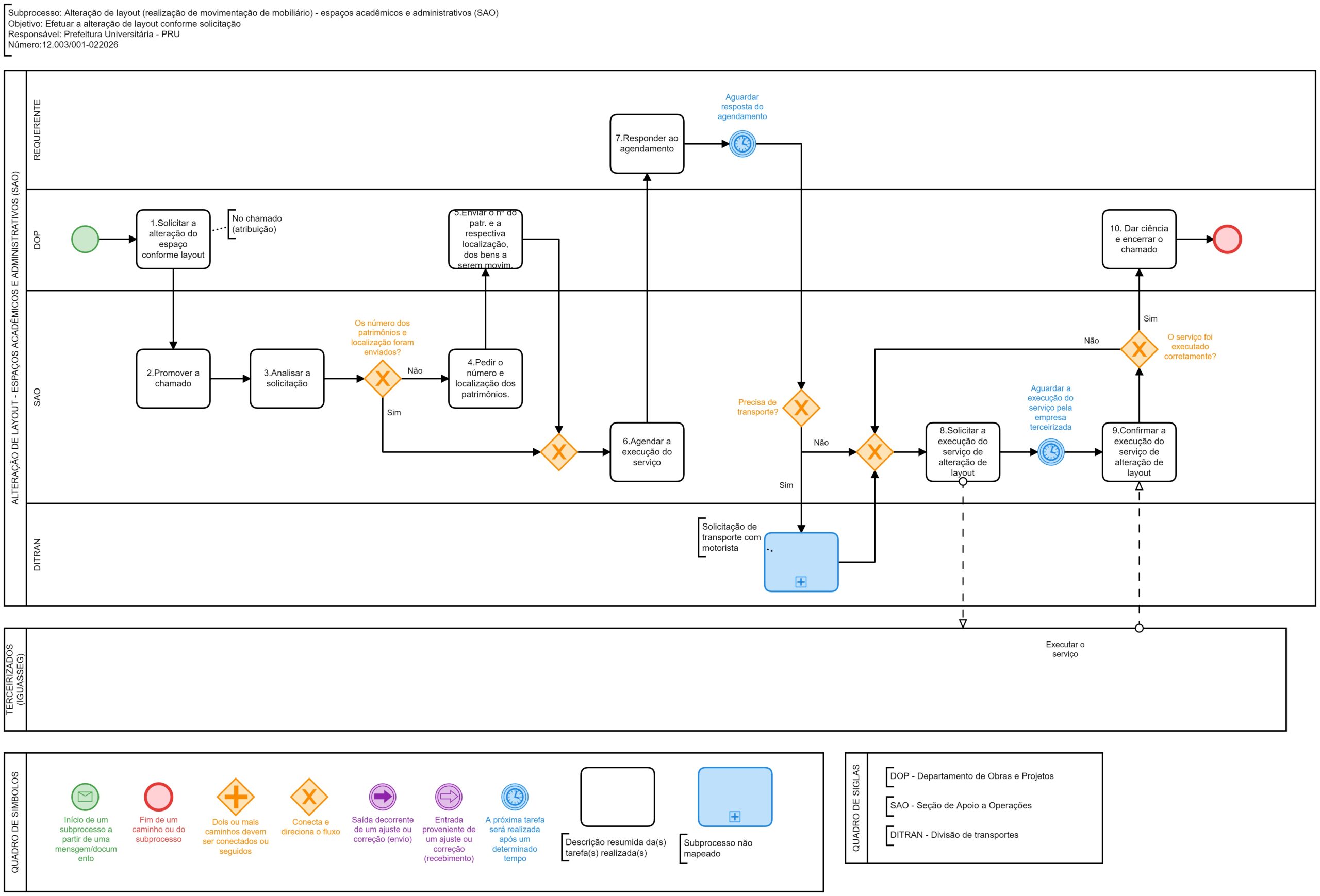
Objetivo: Efetuar a alteração de layout conforme solicitação
12.003/001-022026 – Alteração de layout (realização de movimentação de mobiliário) – espaços acadêmicos e administrativos (SAO)
Unidades envolvidas
Informações complementares
| Campo | Descrição |
|---|---|
| Nº do Subprocesso | 12.003/001-022026 |
| Macrounidade | PREFEITURA - |
| Gestor do Subprocesso | Prefeito(a) da Prefeitura Universitária da Unila |
| Mapa elaborado por | Wesley Gabriel Locatelli Machado, Ivan Dario Gomez Araujo, Greicy Gonzalez Andersen e Daniel Betoven De Jesus |
| Data cadastro | 09 de fevereiro de 2026, 11:06 |
| Última atualização | 09 de fevereiro de 2026, 11:06 |
| Processo Relacionado |