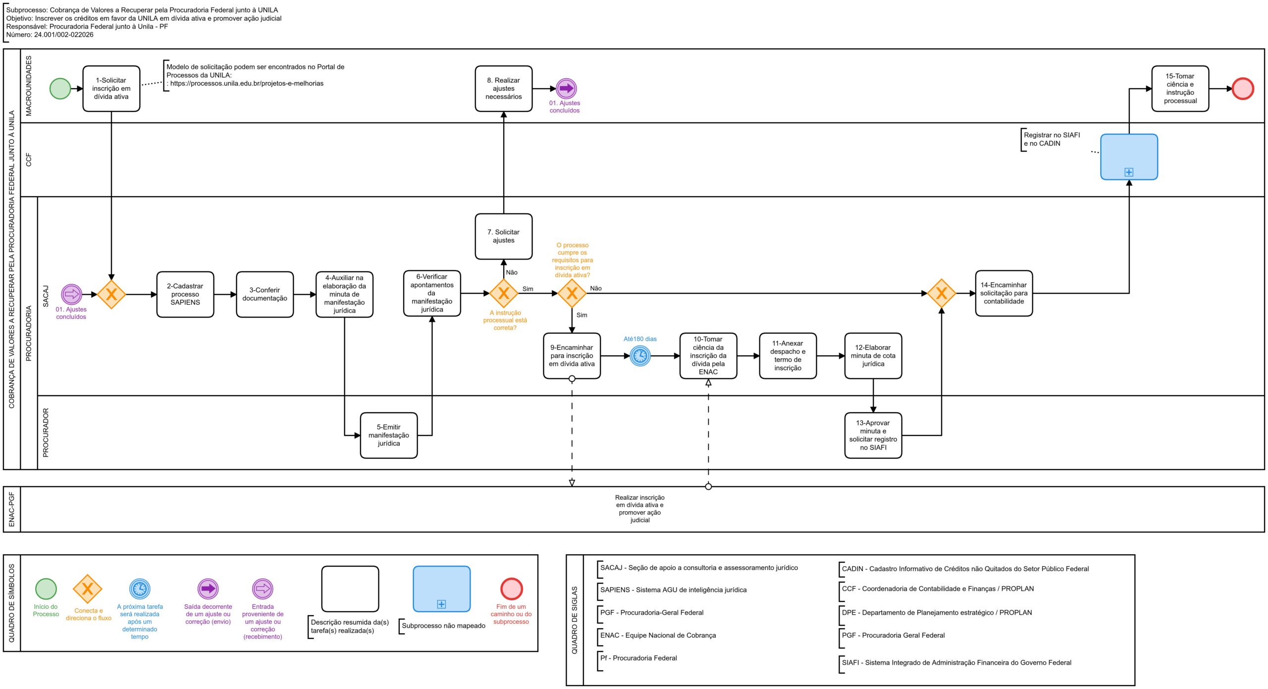
Objetivo: Promover a inscrição de créditos em favor da UNILA em dívida ativa e promover ação judicial
24.001/002-022026 – Cobrança de Valores a Recuperar pela Procuradoria Federal junto à UNILA
Unidades envolvidas
Informações complementares
| Campo | Descrição |
|---|---|
| Nº do Subprocesso | 24.001/002-022026 |
| Macrounidade | PROCURADORIA - |
| Gestor do Subprocesso | Procurador Federal junto à Unila |
| Mapa elaborado por | Lara da Costa Dotto, Tatiane Czervinski de Almeida, Cristine Maristela Limberger, Elaine Aparecida Lima e Egon de Jesus Suek |
| Data cadastro | 01 de abril de 2025, 15:27 |
| Última atualização | 10 de fevereiro de 2026, 11:05 |
| Revisão do mapa | 002 - 10/02/2026 |
| Processo Relacionado |