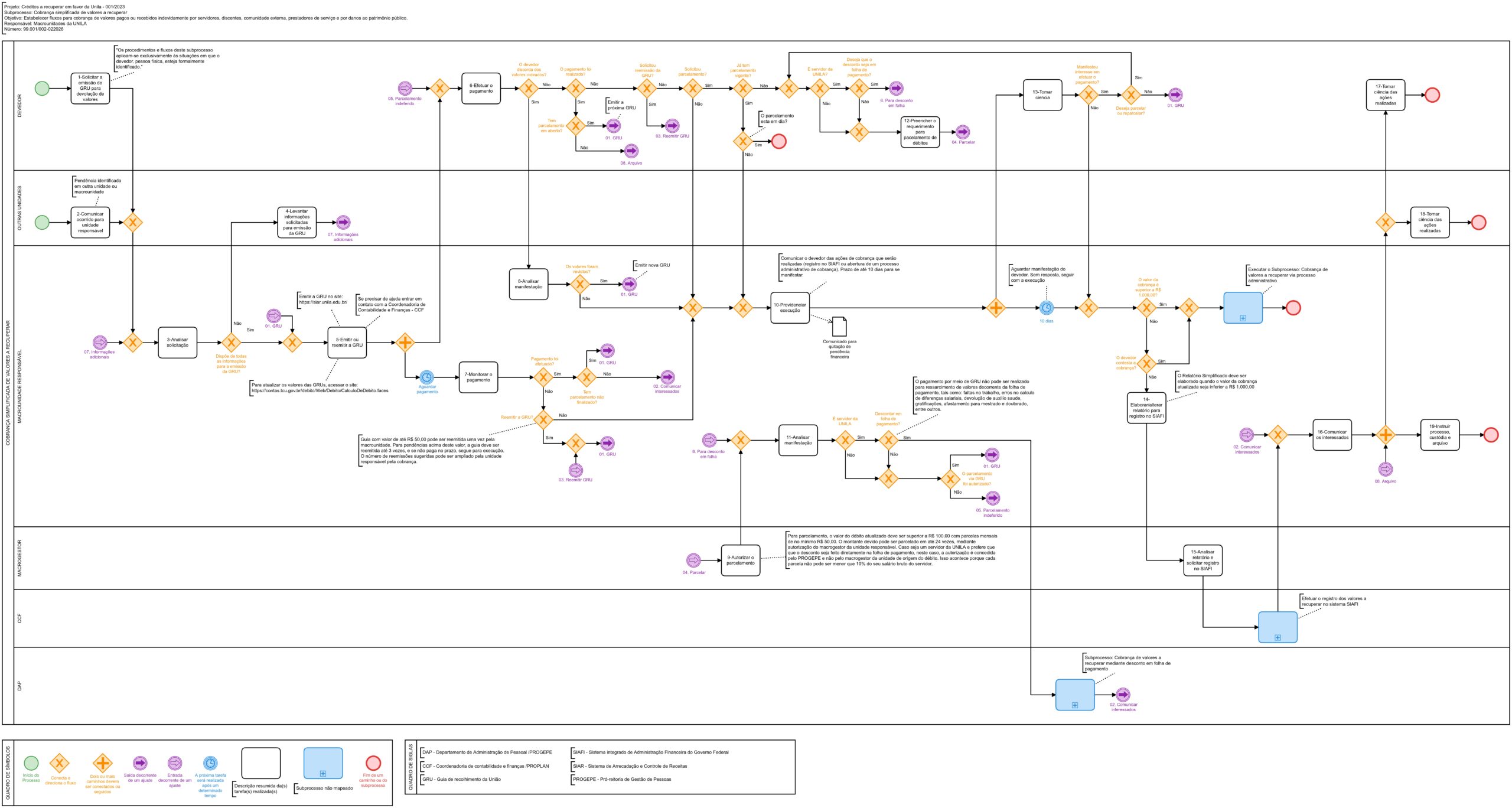
Projeto: Créditos a recuperar em favor da Unila – 001/2023
Objetivo: Estabelecer fluxos para cobrança de valores pagos ou recebidos indevidamente por servidores, discentes, prestadores de serviço e por danos ao patrimônio público.
Projeto: Créditos a recuperar em favor da Unila – 001/2023
Objetivo: Estabelecer fluxos para cobrança de valores pagos ou recebidos indevidamente por servidores, discentes, prestadores de serviço e por danos ao patrimônio público.
| Campo | Descrição |
|---|---|
| Nº do Subprocesso | 99.001/002-022026 |
| Macrounidade | *PROJETOS - |
| Gestor do Subprocesso | Luiz Carlos Krudycz |
| Mapa elaborado por | Escritório de Processos - EP |
| Data cadastro | 29 de agosto de 2025, 14:39 |
| Última atualização | 10 de fevereiro de 2026, 10:20 |
| Revisão do mapa | 002 - 10/02/2026 |
| Processo Relacionado |