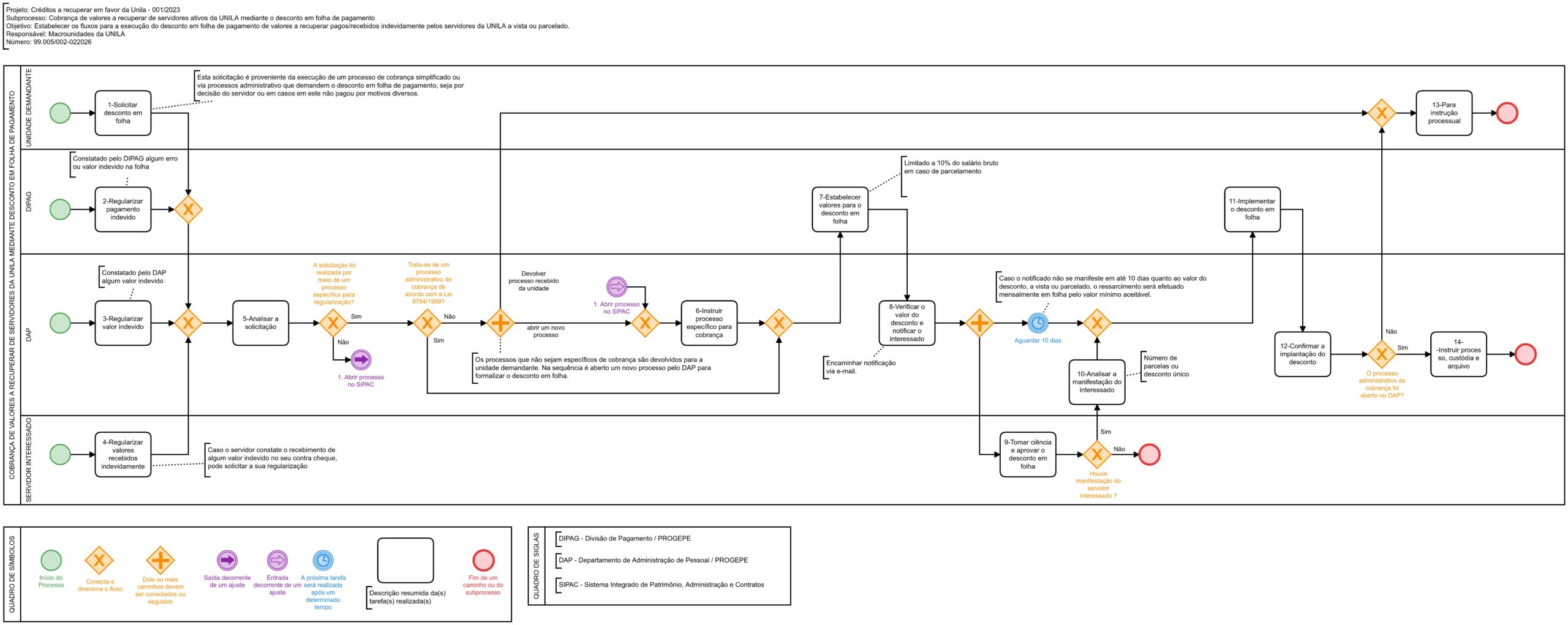
Projeto: Créditos a recuperar em favor da Unila – 001/2023
Objetivo: Estabelecer os fluxos para a execução do desconto em folha de pagamento de valores a recuperar pagos/recebidos indevidamente pelos servidores da UNILA a vista ou parcelado.
Projeto: Créditos a recuperar em favor da Unila – 001/2023
Objetivo: Estabelecer os fluxos para a execução do desconto em folha de pagamento de valores a recuperar pagos/recebidos indevidamente pelos servidores da UNILA a vista ou parcelado.
| Campo | Descrição |
|---|---|
| Nº do Subprocesso | 99.005/002-022026 |
| Macrounidade | *PROJETOS - |
| Gestor do Subprocesso | Luiz Carlos Krudycz |
| Mapa elaborado por | Escritório de Processos - EP |
| Data cadastro | 01 de setembro de 2025, 11:53 |
| Última atualização | 10 de fevereiro de 2026, 11:10 |
| Revisão do mapa | 002 - 10/02/2026 |
| Processo Relacionado |