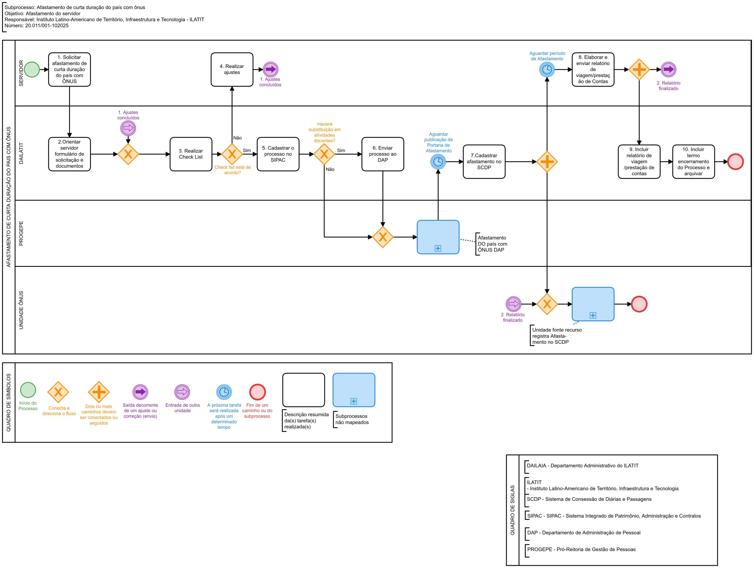
Objetivo: Afastamento do servidor
20.011/001-102025 – Afastamento de curta duração do país com ônus
Unidades envolvidas
Informações complementares
| Campo | Descrição |
|---|---|
| Nº do Subprocesso | 20.011/001-102025 |
| Macrounidade | ILATIT - |
| Gestor do Subprocesso | Diretor(a) do Instituto Latino-americano de Tecnologia, Infraestrutura e Território - ILATIT |
| Mapa elaborado por | Fabiana Colombelli |
| Data cadastro | 22 de outubro de 2025, 10:49 |
| Última atualização | 22 de outubro de 2025, 10:49 |
| Processo Relacionado |