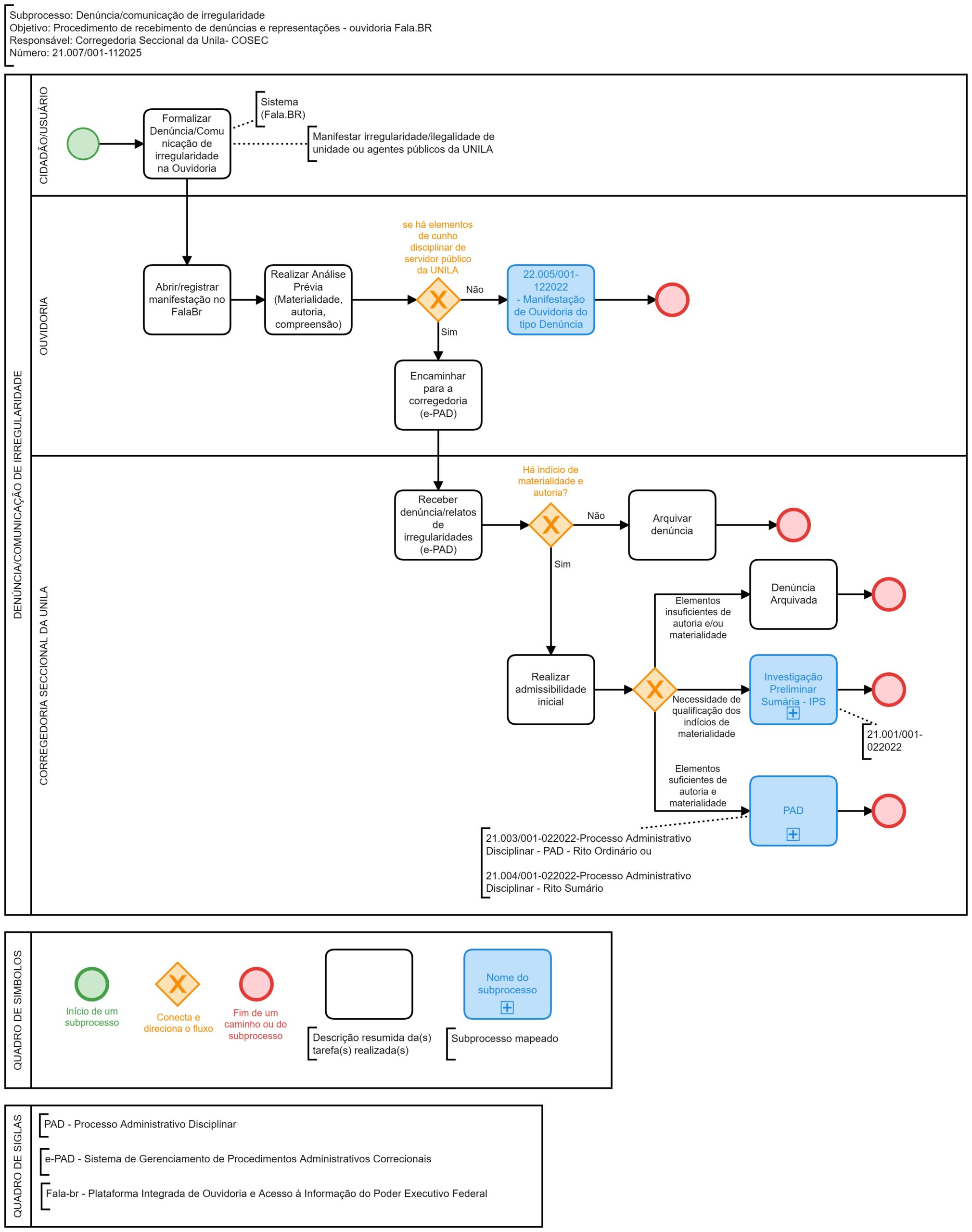
Objetivo: Procedimento de recebimento de denúncias e representações – ouvidoria Fala.BR
21.007/001-112025 – Denúncia/comunicação de irregularidade
Unidades envolvidas
Informações complementares
| Campo | Descrição |
|---|---|
| Nº do Subprocesso | 21.007/001-112025 |
| Macrounidade | CORREGEDORIA - |
| Gestor do Subprocesso | Corregedor(a) da Corregedoria Seccional da Unila |
| Mapa elaborado por | Douglas Felipe Galvão |
| Data cadastro | 28 de novembro de 2025, 10:51 |
| Última atualização | 28 de novembro de 2025, 10:51 |
| Processo Relacionado |